返回首页
您的位置:
首页
>>
新闻中心
>>
公示公告
来源:南郑区人民政府网站
访问量:
扫一扫在手机打开当前页
首页
南郑概况
新闻中心
政府信息公开
办事服务
互动交流
中央人民政府
陕西省人民政府
汉中市人民政府
长者浏览
无障碍
网站支持IPv6
登录
退出
注册
繁体
首页
南郑概况
新闻中心
政府信息公开
办事服务
互动交流
当前位置:
首页
/
新闻中心
/
公示公告
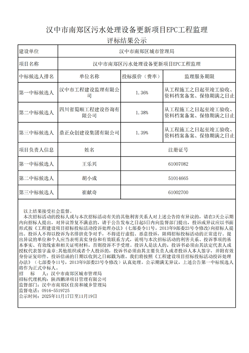
汉中市南郑区污水处理设备更新项目EPC工程监理评标结果公示
发布时间: 2025-11-17 11:11
来源:
陕西鹏泽项目管理有限公司
访问量:
字体:【
大
中
小
】
打印
扫一扫在手机打开当前页