返回首页
您的位置:
首页
>>
新闻中心
>>
公示公告
来源:南郑区人民政府网站
访问量:
扫一扫在手机打开当前页
首页
南郑概况
新闻中心
政府信息公开
办事服务
互动交流
中央人民政府
陕西省人民政府
汉中市人民政府
长者浏览
无障碍
网站支持IPv6
登录
退出
注册
繁体
首页
南郑概况
新闻中心
政府信息公开
办事服务
互动交流
当前位置:
首页
/
新闻中心
/
公示公告
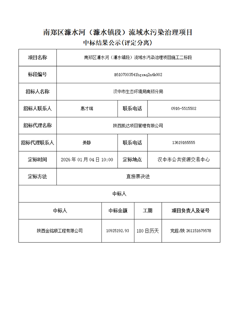
南郑区濂水河(濂水镇段)流域水污染治理项目中标结果公示(评定分离)
发布时间: 2026-01-05 15:48
来源:
陕西凯达项目管理有限公司
访问量:
字体:【
大
中
小
】
打印
扫一扫在手机打开当前页