返回首页
您的位置:
首页
>>
新闻中心
>>
公示公告
来源:南郑区人民政府网站
访问量:
扫一扫在手机打开当前页
首页
南郑概况
新闻中心
政府信息公开
办事服务
互动交流
中央人民政府
陕西省人民政府
汉中市人民政府
长者浏览
无障碍
网站支持IPv6
登录
退出
注册
繁体
首页
南郑概况
新闻中心
政府信息公开
办事服务
互动交流
当前位置:
首页
/
新闻中心
/
公示公告
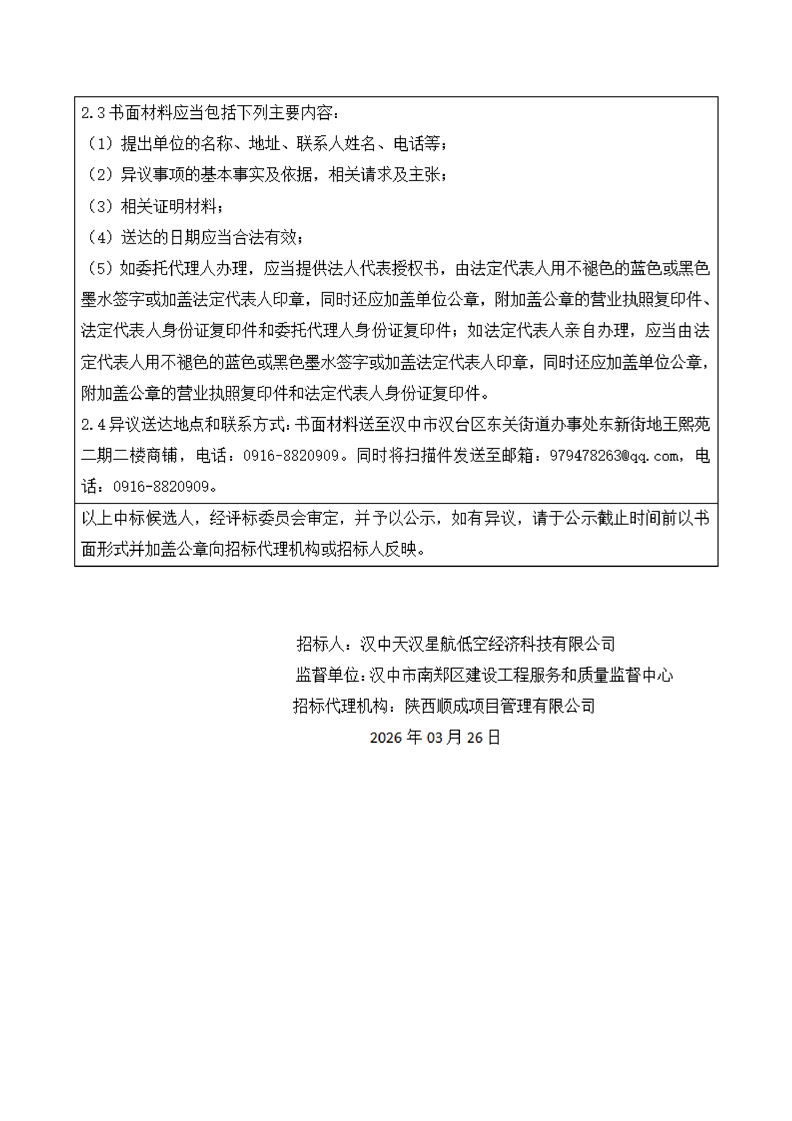
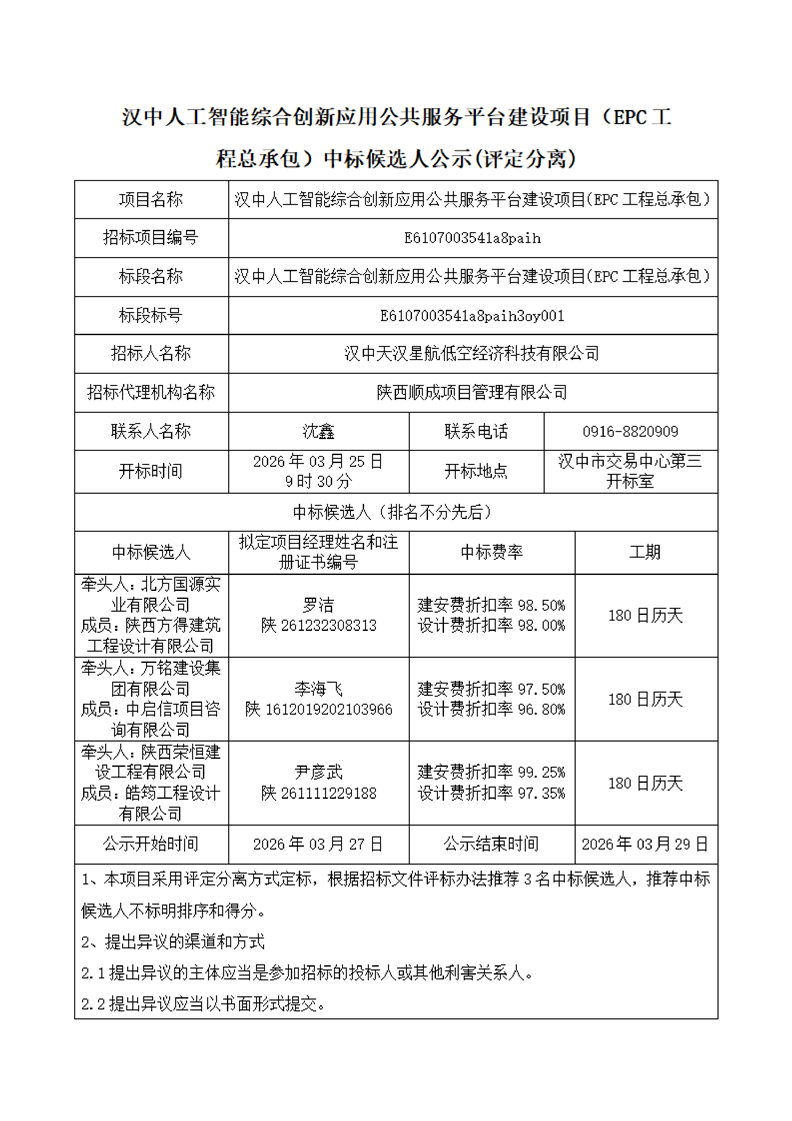
汉中人工智能综合创新应用公共服务平台建设项目(EPC工程总承包)中标候选人公示(评定分离)
发布时间: 2026-03-26 16:14
来源:
陕西顺成项目管理有限公司
访问量:
字体:【
大
中
小
】
打印
扫一扫在手机打开当前页